5月25日,2024年全国企业竞争模拟大赛总决赛在暨南大学珠海校区落下帷幕。在本届大赛中,公司师生力争上游,由吴维潼、徐嘉逸、张炜烽组成的“吴逸烽”代表队成功晋级全国总决赛并在“企业决策赛道”研究生组斩获赛事最高奖项(全国一等奖)。最终,公司代表队在本届大赛中荣获全国一等奖1项、二等奖2项、三等奖3项、优秀组织奖1项,公司教师陈伟宏副教授被评为优秀指导教师。

全国总决赛获奖证书、奖牌与奖杯
本届大赛由中国管理现代化研究会、 高等公司国家级实验教学示范中心联席会经管学科组指导,中国管理现代化研究会决策模拟专业委员会主办,暨南大学承办。经过校内初赛选拔,本届大赛共吸引了来自581所院校的6632支队伍报名参加全国复赛。经过全国复赛、半决赛的激烈角逐,最终有来自北京大学、浙江大学、南京大学、吉林大学、商务部国际贸易经济合作研究院等126所院校的135支队伍晋级全国总决赛。

伟德国际1946代表队师生颁奖现场合影
据悉,全国企业竞争模拟大赛于2023年3月被新增列入中国高等教育学会发布的《2023全国普通高校老员工竞赛分析报告》竞赛目录[赛项序号73]。竞赛设置企业决策赛道、企业运营赛道、人力资源决策赛道、数智沙盘赛道。企业决策赛道区分本科组和研究生组,企业运营赛道、人力资源决策赛道和数智沙盘赛道区分本科组和高职组。其中,企业决策赛道采用新版iBizSim企业竞争模拟软件平台,训练员工在变化多端的经营环境里,面对多个竞争对手,发扬团队合作精神,全面、灵活地运用生产管理、市场营销、财务会计、战略管理等管理学知识,以及统计学、运筹学、决策论课程中的预测、优化、数据分析与挖掘等数量分析方法,正确制定企业的决策,达到企业的战略目标。
公司高度重视本次赛事,按照大赛要求选拔参赛选手,并对参赛选手进行有针对性的培训与指导。2024年赛季的筹备工作自2023年秋季开始,经过多次培训、训练和选拔,公司共有5支研究生队伍和6支本科生队伍从伟德国际1946企业竞争模拟大赛(企业决策赛道)校内选拔赛中脱颖而出,推荐晋级全国复赛。其中,公司有3支研究生队伍和4支本科生队伍凭借在全国复赛中的出色表现,成功晋级全国半决赛。而在全国半决赛的比拼中,“吴逸烽”代表队以小组第一的成绩成功晋级全国总决赛。经过整个赛季的不懈努力,公司多支代表队在与全国各高校的激烈比拼中脱颖而出,最终在企业决策赛道斩获全国一等奖1项、二等奖2项以及三等奖3项的好成绩!
本次竞赛经费来源于伟德国际1946研究生倍增计划项目,也得到了公司的高度重视与鼎力支持,这为参赛者们提供了一个绝佳的展示自我、锻炼能力的平台。公司将以此为契机,坚持以赛促教、以学强赛,将专业竞赛融入人才培养全过程,多措并举助推专业竞赛再上新台阶,努力培养具有创新思维和实践能力的综合型人才。

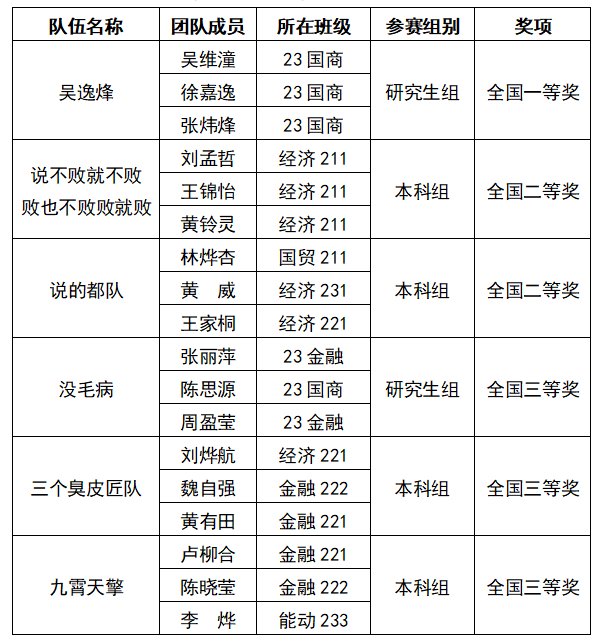
伟德国际1946获奖团队及获奖成员信息(企业决策赛道)

伟德国际1946代表队师生报到现场合影

伟德国际1946代表队成员比赛现场

伟德国际1946代表队成员合影

陈伟宏副教授(右4)获颁优秀指导教师
撰稿:张炜烽 吴维潼 徐嘉逸
图片:赛事组委会
编辑:李叶秋
责编:韩 霞
审核:陈伟宏
主编:谭春枝